校园新事速递,第一时间与你分享...

01
宁德市第十二中学
(宁德市第十二中学 杨丽仙 供稿)
6月3日,宁德市第十二中学举行安全教育宣讲。李左洲老师强调安全重要性,提醒防范汛期溺水、交通安全、食品安全等风险,并呼吁共同营造安全环境。学校将持续重视安全工作,确保师生学习生活安全。
02
蕉城区洋中中心小学
(蕉城区洋中中心小学 陈言安 供稿)
6月3日,洋中中心小学举办了一场特别的家长会暨家庭教育研讨会。阮克锐校长热情致辞,强调家校共育的重要性,并介绍学校成就。陈言安副校长详述教育理念与未来规划,教师交流教学心得。活动增进了家校理解,为孩子们初中生活打下坚实基础,获家长高度评价。
03
蕉城区漳湾中心小学
(蕉城区漳湾中心小学 图文:杨华 郑荣杰 供稿)
五月末,漳湾中心小学举办“六一”儿童节活动,主题为“书香中启航,阳光下成长”。新队员庄严入队,参与闯关活动获印章。在队旗下宣誓,接受老队员祝福。孙副校长鼓励队员知党史、颂党恩、跟党走。学校表彰优秀学生和家长,游园活动充满趣味与欢乐,美食、才艺展示增添色彩。
04
蕉城区儿童学园
5月31日,蕉城区儿童学园在宁德市第五中学礼堂举办了“阳光·花朵·六一情”文艺汇演。活动形式多样,包括舞蹈、情景剧、古诗串烧等,全园332名幼儿均参与,展现自信与才艺。此次汇演不仅弘扬了民族精神,还展示了学园素质教育的成果,为孩子们营造了快乐的节日氛围。
蕉城区教育局
05
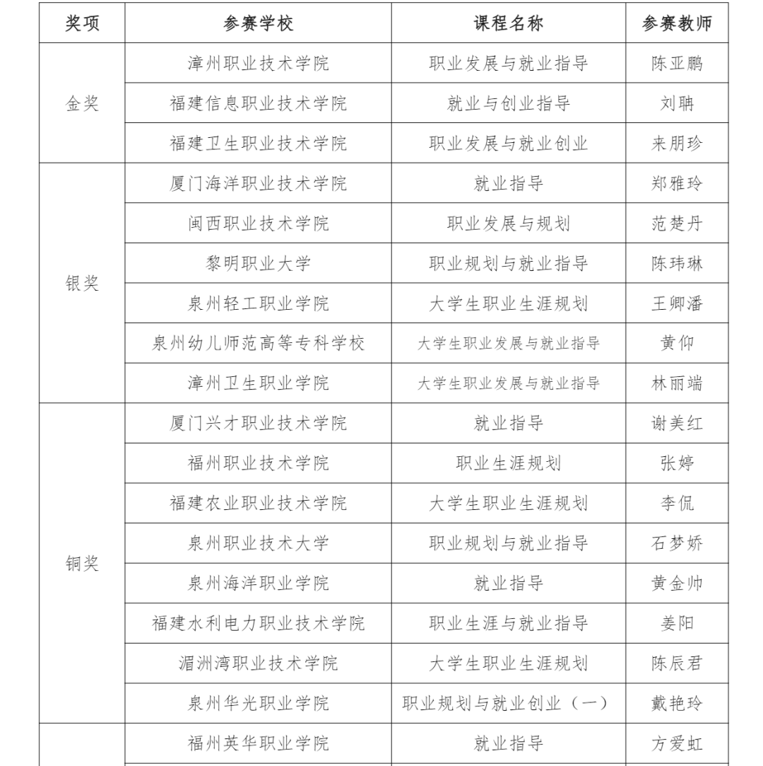
职业规划大赛获奖名单公布

近日,福建省教育厅公布第十六届福建省大学生职业规划大赛获奖名单。本届大赛共吸引了302名学生选手和59位课程教师代表参与预赛。经过网评和现场总决赛的激烈角逐,成长赛道、就业赛道和教学赛道的金奖、银奖、铜奖和优秀奖相继出炉,同时评选出优秀指导教师和优秀组织奖。
通知强调,各高校需切实贯彻习近平总书记关于高校毕业生就业工作的重要指示和全国2024届毕业生就业创业会议精神。要积极开展大学生职业发展和就业指导教学活动,并举办相关赛事,以强化职业规划意识。同时,要引导大学生树立正确的价值观、职业观和成才观,结合实际情况找准职业定位,并不断提升职业素养和技能,增强就业竞争力,以推动高校毕业生实现更高质量的就业。
福建省教育厅
06
“爱心直通车”公益活动
6月4日,宁德市启动“高考爱心直通车 文明实践我行动”大型公益活动,副市长刘笃凡宣布启动。今年为第15次爱心送考。6月7日至9日,由1200辆出租车、355辆公交车等组成的“橙丝带”护考联盟将为考生提供免费搭乘服务。市公交公司设“公交党员爱心直通车”接送寄宿生。同时,美团、饿了么成立志愿服务队应对考生紧急需求。我们呼吁市民少开车、不鸣笛,为考生营造良好考试环境。
宁德广播电视台
07
“红领巾·火焰蓝”先锋校活动
6月3日,“红领巾·火焰蓝”先锋校活动在蕉城区民族实验小学启动。仪式上,领导嘉宾共同揭牌,并向蕉城消防救援大队指导员颁发荣誉副校长证书。该活动旨在强化校园消防安全意识,提升自救互救能力。消防部门将与学校建立合作机制,定期开展知识讲座和应急演练。此次活动由市、区消防救援部门联合主办,激发青少年参与消防安全工作的热情。
蕉城区融媒体中心
[责任编辑:]
相关阅读
点击排名
- (2024-03-06)春寒料峭,这些校园里却温暖明媚...
- (2024-01-19)“爱小梦”一分钟带你查看最新校园资讯!
- (2024-01-19)七小校园里的“七彩虹”为你而来…
- (2024-01-17)音乐、体育、劳动、美术多彩的校园趣味PK开始
- (2024-01-16)“爱小梦”为您播报|校园资讯聚焦 近日精彩
- (2024-01-15)今日校园新闻出炉啦!快速围观!
- (2024-01-12)“爱小梦”为您播报|校园新闻来一波
- (2024-01-12)书香宁德|我和孩子一同成长
- (2024-01-11)“爱小梦”为您播报|校园新闻大揭晓!
参与评论